
杜时忠:华中师范大学道德教育研究所所长、教授、博士生导师
原载于《湖北社会科学》2022年第10期
摘要:如果讲不清楚道德从何而来,那么道德理论、德育理论乃至一切人文社会科学理论可能是不可靠的。道德从何而来?古今中外对此有各种各样的回答,不过,我们需要的是科学解释即以事实为基础的理性推断。自达尔文创立生物演化说以来,在不断确凿、丰富的事实材料面前,人们越来越接受了这样的观念:离开了进化论,就认识不清道德从何而来。得益于人类学、考古学、生物学、神经科学等多学科的进步,今天,科学家们能够比较信服地说明人类道德良心的起源。然而,新的问题随之产生,那就是道德究竟是出于人类(生物)本性,还是对人类本性的克服与改造?对此,本性论道德观与文化论道德观尖锐对立,达尔文、德瓦尔等与赫胥黎、道金斯等分道扬镳。基于动物行为学、社会生物学以及脑神经科学等的研究成果,本性论道德观能够有根有据地证明道德出自人类本性,并合乎人类本性。这既证实了人类与其他物种的联系,更有力地突显和捍卫了人类的尊严。
关键词:道德起源;进化论;本性论道德观;文化论道德观
“道德从何而来”,至少有四种提问方式:一是人类道德从何而来?二是某个民族、某个国家、某个共同体的道德从何而来?三是个体道德从何而来?四是某一具体的道德行为从何而来?第一种是类的提问方式,即在人类与其他物种相联系、相区分的意义上,追问作为意识现象、心理现象和活动现象的道德从何而来;第二种是群的提问方式,是在此群体与彼群体相联系、相比较的意义上,探索作为意识形态现象的道德从何而来;第三种是个的提问方式,即个体品德包括道德认知、道德情感、道德习惯等是如何发生发展的;第四种是境的提问方式,即某一具体的道德行为,是在什么样的情境下产生的。这四种提问方式,与苏联心理学家维果斯基(levVygotsky)所设想的四种评价人类发展的方式不谋而合。维果斯基提出,应该从微观发生学、个体发生学、种系发生学和社会历史发展四种水平来评价人类发展。[1](p234)笔者讲的类的提问方式,就是维氏所讲的种系发生学,即从人类进化角度来考察;笔者讲的群的提问方式,相当于维氏所讲的社会历史发展,即个体在所处的历史环境中所发生的文化、价值观等方面的变化;笔者讲的个的提问方式,就是维氏所讲的个体发生学,即个体一生的发生、发展;笔者讲的境的提问方式,相当于维氏所讲的微观发生学,即个体在相对较短的时间内发生的变化。限于篇幅,本文只尝试回答第一个问题。
一、道德良心源于并高于社会控制
人类道德的起源,或者说人类道德从何而来,这是一个万众瞩目且近乎神圣的问题。[2](182)对此有各种各样的回答,如天意神启论、先天人性论、情感欲望论、动物本能论等。[3](84-92)不过,总体上可以概括为两种思路:一种是先验论的,典型代表如康德,强调道德如日月星辰般存在于我们的内心,我们只能去遵守它,而不必问它为什么会存在;另一种是经验论的,以达尔文的自然选择进化论为基础,其目的就是告诉我们道德为什么会存在,道德是从何而来的。作为辩证唯物论者,我们不仅要知道道德存在,而且还要追问道德为什么会存在。
人类道德何以可能的解释,理所当然应依据第二种思路。人类历史上,英国生物学家达尔文(CharlesDarwin)是从生物进化的角度来研究道德的第一人,也即从自然史的角度来研究道德何以可能的第一人。正如他所说:“截至目前,任何人还没有完全从自然史的角度考虑过它。”[4](p149)
他指出:第一,道德良心是人区别于动物的根本特征之一,“在人和低等动物之间的种种差别之中,最为重要而且其重要程度又远远超出其他重要差别之上的一个差别就是道德感或良心”,[4](p148)“道德感也许提供了一个最好而最高度的差别,足以把人和低于人的动物区别开来”。[4](p190)第二,道德是同情心与理智能力的副产品。“不论任何动物,只要在天赋上有一些显著的社会性本能,包括亲慈子爱的感情在内,而同时,又只要有一些理智的能力有了足够的发展,或者接近于足够的发展,就不可避免地取得一种道德感,也就是良心,人就是这样。”[4](p149)第三,道德是通过群体选择而演化发展的。“当两个居住在同一片地区的原始人的部落开始竞争的时候,如果(其他条件相等)其中的一个拥有一个更大数量的勇敢、富有同情心,而忠贞不二的成员,随时准备着彼此告警,随时守望相助,这一个部落就更趋向于胜利而征服其他的一个。……社会与道德的种种品质就是这样地倾向于缓缓地向前进展而散布到整个的世界。”[4](p20)这三点就是常被称作群体选择的达尔文道德起源观,它是一个有联系、有差异、有层次的综合观点。
所谓有联系,是指达尔文强调人与低于人的动物之间存在着共同的道德基础和道德联系。他指出道德感“首先来自动物界中维持已经很久而到处都有的种种社会性本能的自然本性,第二来自人对他的同类所表示的赞许或不赞许能有所领会,第三来自他的心理才能的高度活动能力”。[5](p922)道德感的第一种来源表明了人与社会性动物具有共同的道德基础和道德联系,那就是包括同情心、互助、报恩等在内的多个社会性本能,这些本能“是第一性的东西,在低于人的动物里便已通过自然选择而取得了”。[5](p925)只是在第二种和第三种来源上,人和低于人的动物区别开来。
所谓有差异,就是达尔文承认道德是人区别于低等动物的最重要标志,肯定人是天地间唯一的道德生物,他说:“人在天地间的一切物体之中是唯一配得上称为有道德性的生物这样一个事实就构成了他和低于他的各种动物之间的一切区别之中的最大的区别。”[5](p922)“所谓有道德性的动物就是这样的一种动物,他既能就他的过去与未来的行为与动机做些比较,而又能分别加以赞许或不赞许。我们没有理由来设想任何低于人的动物具备这种能力。”[4](p168)他举例说,如果一只狗救了落水的孩子,或者一只猴子搭救了另一只猴子,这样的行为我们不能称之为道德行为;但一到了人,我们是可以肯定地把这种行为称之为道德的行为的。为何有这种差异?达尔文认为,是因为人与低于人的动物,在心理方面存在巨大的差别。他所说的心理方面,其实就是认知和推理方面,也就是他所讲的道德的第二种和第三种来源。不过,他强调这种差别只是程度上的,而不是种类或性质上的。
所谓有层次,是指从达尔文所讲的道德的三个来源中,可以看到由低到高的进化层级,从低于人的动物到野蛮人再到现代人,道德是不断进化发展的。
不过,达尔文群体选择的道德起源观存在一个待解的难题,那就是:在部落或群体内部,有道德的个体相比自私自利的个体,在生存上可能并不占优,甚至更可能失败,如更容易牺牲,有自己后代的可能性更小。达尔文认识到了这一点,他说:“在同一个部落之内,更富有同情心而仁慈一些的父母,或对同伴们最忠诚的一些父母,比起自私自利而反复无常,诡诈百出的一些父母来,是不是会培养出更大数量的孩子成人,是极可以怀疑的一件事。”[4](p202)如此一来,在部落内有良好道德的人是否能够通过自然选择而增加是大成问题的!既然如此,如何让更多的个体更有道德,更利他,更有牺牲精神?
达尔文讲了两种办法。第一种是互惠互利,[4](p202)第二种是毁誉的压力,[4](p203)通过这样的方式或压力而使个体的行为符合道德。不过,这两种办法究竟能不能使群体内有道德的人不断增加,能不能让更多的人讲道德,达尔文没有提供充分的证据。有道德的个体能不能战胜不道德的个体,从而形成稳定的演化优势,他也没有讨论这个问题。
尽管达尔文为回答人类道德从哪里来指出了一条自然选择或群体选择的新路(在他之前,“道德从何而来”属于神学、属于上帝、属于教堂、属于圣经),但囿于当时的研究条件,缺乏可信可靠的科学证据,他除了指出道德通过自然选择、群体选择机制而进化之外,未能够提供更详尽的可靠的证据。尽管他的逻辑推理无懈可击,学术结论合情合理,但是他关于道德良心起源的理论只是一种大胆的假说。[2](p6-8)当然,这些假说是建立在他当时广泛收集的动物具有社会性本能的材料基础之上的,他甚至写信给世界各地的殖民地总督,让他们了解当地人脸红与羞耻感的信息。然而,他没有办法来回答“哪些环境条件是既有利于道德起源,又能够盛行于整个地球的;哪些选择机制是对道德起源的历史演化过程有利的。……因为在他那个时代,他缺乏来自灵长类动物学、古人类学、文化人类学和心理学等学科必不可少的资料,更无法获知来自认知神经科学关于大脑功能的解释和理论”。[2](p16)他认为道德良心只是同情心和理智能力的“副产品”,这个结论在今天难以让人满意。自达尔文以后,道德起源的解释与研究面临着两个难题:一是理论的难题,二是方法的难题。
在理论方面,20世纪60年代就有研究者指出,适应,除了极少的例外,通常都是个体的性质,而不是群体的性质;基因是以个体而不是以群体为载体来传递的。群体选择理论受到越来越多的怀疑、批评,以至于几乎被人遗忘。在个体选择(IndividualSelection)的理论框架下,道德起源问题实际转化成了:在一个由自利主义者组成的群体环境中,人类道德(良心、亲社会偏好与行为)是怎样产生的?
在方法方面,今天的我们如何研究道德起源时的远古祖先?毕竟我们不能回到几十万年前、几百万年前人类生存进化的真实场景。随着考古学、人类学、心理学以及诸多社会科学的持续研究,今天我们可以“重建”人类祖先的生活场景,比较有代表性的是美国人类学家博姆(ChristopherBoehm)的研究,他利用多学科的研究积累,收集并评估了全世界399个现存的狩猎采集者群体的人种志记录,从中挑选出150个群体作为研究对象。问题是,用今天的狩猎采集者群体来“重建”人类祖先的群居生活,这是否合适?博姆用两个边缘化理论即生态边缘化与政治边缘化来解释这个问题。第一种是生态边缘化,在晚更新世时代,原本雨水充足的地区气候变得干燥,能够供养的人口变得更少了,这种局部干旱带来的挑战类似于今天生活在非洲沙漠地区、澳大利亚沙漠地带的土著居民和北美大盆地地区的狩猎采集者所面临的挑战。第二种是政治边缘化,在更新世时代,富有攻击性的狩猎采集者群体想独占良好的生存资源,加剧了群体与群体之间的竞争甚至战争,这就如今天的狩猎采集者群体在自己的领土上被咄咄逼人的农民所边缘化一样。
研究方法的适切性解决之后,博姆对150个群体中的三分之一即50个狩猎采集者群体进行了详细的分类编码,对他们的社会生活方式进行了详细分析。博姆就是以这50个狩猎采集者群体为研究对象,研究人类道德是如何起源的。相比达尔文,他的研究使人类道德起源的解释更加历史化,更加令人信服。
依据考古材料测算,人类是在距今约25万年前成为致力于猎取大型野兽的猎人的。也有一种理论推测,认为这一时期人是为了躲避大型动物,人类是被狩猎的。不管是狩猎,还是被狩猎,这一时期的人类,不得不依赖群体合作才能生存下去。首先,必须合作狩猎,“因为他们试图捕杀的猎物往往比他们更强大、更危险、更难以控制,为了保证至少能够不时地捕获一些猎物,他们就必须合作”。[2](p165)其次,必须非常公平地共享猎物,“因为像集体狩猎这类活动不仅非常费力,而且相当耗时,通常每次狩猎都会持续进行很久,所以每个成员都需要有充分的营养保证”。[2](p165)不仅如此,当部落内的所有成员“都相当平等地消费珍贵的猎物的肉之后,每个人都变得更健壮、更健康了”,这有利于种族的繁衍与进化。[2](p164)正是在合作狩猎与共享肉食的过程中,早期人类发展出一种平等主义的规则,推动人类由等级社会(最初的人类社会是一个源于动物社会的等级社会)进入到平等主义社会。
然而,要想建立这种平等主义规则,需要应对群体中两类人的挑战和阻碍。一类是阿尔法男性。他们倾向于像统治者那样恃强凌弱,并偏袒自己的亲属和好友。这种情形会导致群体极度的不公平。另一类是群体内的搭便车者,如骗子、小偷、离经叛道者等,他们的不道德行为及其存在是对群体的极大威胁。针对前者,群体内的其他个体会学会联合起来对抗阿尔法型男性,这有力地推动了有利于良心形成的社会选择。针对后者,部落群体通过死刑、驱逐、隔离、排斥、流言蜚语等方式来加以抑制。
这种群体实施的社会控制(惩罚)具有什么样的效应呢?博姆指出:“在人类基因库的演化史上,积极的群体惩罚对个人的繁殖的成功影响率可能是相当重要的;……对那些倾向于做出偏离社会规范的异常行为的个体繁殖后代的前景造成不利影响——或者,至少会影响那些不能控制自己性欲、贪念和对权力的不恰当渴望的个体繁殖后代的前景。”[2](p101)
值得强调的是,如果只有群体惩罚所造成的恐惧感,是不能称之为良心的。“我们所说的良心必须是拥有道德意义上的是非观的。”[2](p131)类人猿即我们的共同祖先并没有我们今天所知道的那种道德意义上的是非观念,它们属于“前道德”(pre-moral)阶段。这些“前道德”的祖先个体也会对群体敌对状态做出反应,不过,让它们有所反应的是它们的害怕心理,而不是内化了的规则以及个体的羞耻心理。“害怕还是羞耻,成为良心的根本区分标志。”[2](p150)狗、狼、黑猩猩、倭黑猩猩也有基于恐惧的自我控制,但是,只有人才有基于羞耻的自我控制。
人类进化出道德良心,经历了一个缓慢而漫长的渐变过程,经历了数千代(约1000代到8000代,一代按25年计算即2.5万年到20万年——笔者注)的自然选择。“首先,激进的(最初是与道德无关的)社会制裁塑造了早期的人类基因组,从而赋予了我们演化的良心;其次,这种社会制裁的另一个重要后果是,各种抑制搭便车者制度的出现;再次,反过来,对搭便车者的抑制又为利他主义的演化开辟了道路。……把这三个方面的发展结合起来,就构成了道德起源的科学故事。”[2](p96)
博姆所讲述的道德起源的科学故事,发生的具体历史时空背景是这样的:
首先是道德演化的时间序列,有三个阶段。阶段1:数百万年以来,人属祖先长期生活在等级社会之中,经过漫长的进化,有了可观的自我认知的能力,不过,“他们由于缺乏一颗演化的良心,他们自我控制的基础是害怕遭到报复的心理,以及服从权威的意识”。[2](p358)这个阶段还没有演化出良心或者道德感,但是人属祖先群体内存在的反抗行为为下一阶段奠定了基础。阶段2:良心的演化阶段。何时进入良心的演化阶段?博姆认为,是25万年前。证据就是考古发现,早期智人是在25万年前开始大规模地进行狩猎活动的,开始追捕大型有蹄类哺乳动物,群体必须合作狩猎,公平分配肉食,这样群体才能生存下去。这个阶段从25万年前一直持续到4.5万年前,即人成为文化意义或道德意义上的现代人。阶段3:演化的良心产生之后,“两种新社会选择模式就能够发展起来了。第一种有利于利他主义的声誉选择,第二种是抑制搭便车者的机制。……利他主义者就开始与其他利他主义者相互配对了。……更精巧、更复杂的社会控制手段也出现了。”[2](p359)从此之后,人类就过上了完整的道德生活。这个阶段从4.5万年前到1.5万年前。“这样,到了距今大约1.5万年的时候,生活在非洲的那些人,已经走到了现代文明的边缘,人类终于成了‘有道德的造物’,成了比自己的远祖更加无私的人”。[2](p367)
其次是道德演化的双重环境,即自然环境与社会环境。自然环境就是我们祖先生活的非洲。“我们不能到树木繁茂、天然物产富饶得犹如天堂花园般的底格里斯河和幼发拉底河的交汇处去寻找我们的科学伊甸园,相反,我们必须把目标锁定在干燥炎热且野生猎物相当丰富的非洲大平原。”[2](p152)社会环境就是早期智人向晚期智人(也就是生理上的现代人)过渡的狩猎采集者群体,群体规模在20~30人之间,他们在人类祖先的等级制度之上,开始建立起平等主义者的政治联盟。何时有了这个联盟?有确凿的证据表明,“早在直立人时代,反等级制度的下级联盟就已经开始极大地削弱阿尔法型个体的权力了。稍后(即25万年前——笔者注)出现的密集的大型狩猎活动则可能大大地加快了这一政治进程。”[2](p178)到了大约4.5万年前,“当人类已经成了文化意义上的新时代人的时候,人类社会就已经是完全平等主义的社会了”。[2](p178)也就是说,人类变成平等主义的政治联盟,时间跨度可能长达几百万年。
这种有关道德良心起源的科学研究,不仅说明了非道德性的社会控制和社会规则先于人类道德良心而存在,而且它们与其他因素(生理基础是大脑前额叶皮层的发育形成;情感基础则是羞耻感的形成;认知基础是社会性认知技能的形成,能够学习、接受并内化规则,能够领会他人的需求与情感等,具有复杂精妙的观点采择能力,能够对自己和他人进行道德评判的能力,以及以流言蜚语表现出来的符号化沟通能力)一起,共同导致了道德良心的产生。
博姆对人类道德起源的解释,在坚持达尔文创立的进化论的基础上,极大地发展了自然选择的解释。第一,他没有简单地把良心视为同情心和理智力的副产品,而是视为人类应对环境压力,建立一个更加平等的社会,追求更加美好的生活的过程。这里面似乎存在着目的上的必然性。第二,强调惩罚性的社会控制是道德良心的前提,这种群体惩罚不仅影响群体成员的日常生活,而且影响了人类的基因库。第三,向我们更加详细地揭示了道德演化的历史维度,即演化的时间序列和双重环境。这是其他研究所不具备的。第四,强调羞耻心、羞耻感是良心形成的标志,这既不同于达尔文所强调的同情心,也是区别人与动物的道德的根本所在,是前道德与道德的分水岭。
达尔文、博姆从人类进化的过程考察了人类道德的起源,使人们对道德起源的认识建立在科学事实的基础之上。他们的努力,使得越来越多的人认识到并相信,离开了人类进化过程就无法说明道德的起源。这个共识,可以从道德心理学研究的进展中得到印证。
与人类学、进化伦理学立足人类进化发展的漫长历程不同,心理学特别是道德心理学重点考察个体道德发展的近因机制,不过,心理学家们已经不满足这一点,而延伸到对人类道德起源的初始研究,这方面的典型代表是美国发展心理学家迈克尔·托马塞洛(MichaelTomasello)和社会心理学的先锋乔纳森·海特(JonathanHaidt)等。
托马塞洛指出,早期人类生存环境发生了变化,这种生态环境的变化迫使早期人类与伙伴一起寻找食物,否则就只能饿死。这个相互依存的事实,使早期人类逐步发展出一套近因心理机制。具体来讲,就是结对共享意向性和集体共享意向性。道德是相互依存、相互合作的产物,经历了以上两个阶段的意向性发展。经过这两个阶段的演变,现代人类不仅拥有了适用于与个体面对面交往的第二人称道德,而且拥有了群体意识的“客观”道德、社会道德,使得人们在道德上服从于其所属的道德共同体。
美国积极心理学家乔纳森·海特不满意盛行于20世纪80年代的道德认知发展理论对道德的解释,而针锋相对地提出“直觉在先,推理在后”!他为自己观点寻找的最重要证据,同样是人类进化。他说:“离开进化是永远无法理解道德的。”[6](p128)“对每一种道德,我都必须仔细地阐述其进化史,我还必须能够说出这些天生的直觉是如何与文化的进化进行互动,以创造出遍布世界的多种多样的道德矩阵的。”[6](p129)他借用认知人类学家的模块理论解释了人类道德的起源与发展,指出人类道德不是单一向度的,而是建立在六种最基础的道德模块之上的。海特提出的六种道德基质理论(又译为道德基础理论——笔者注),一是表明了人类道德的多样性,二是找到了每一种道德基质的人类进化依据,三是对群体选择理论进行了有力的辩护,可以说他的道德起源理论既是个体的(利己主义的),也是群体的(忠于群体的),具有“双重天性”。[6](p238-239)
以上立足于人类学、考古学、心理学等学科视角,以进化论为底蕴来推断人类道德的起源,相比种种有关道德起源的神话传说、宗教信仰和哲学解释,确实有其独到之处、可靠之处,特别是越来越多的人已经接受了人类是由猿猴进化而来的事实(尽管听上去有点难为情)。不过,这并不意味着人类道德的起源已经得到了完美的解释。事实上,这个解释面临着巨大的挑战!这个挑战就是无私利他的道德似乎并不合乎人类本性,与此相联系的还有:道德是否为人类所独有?动物有没有道德?
二、道德出自人类生物本性,动物也有道德
无论是达尔文提出的问题(在群体内讲道德的人“吃亏”),还是博姆所强调的社会控制(只有惩罚了那些不讲道德的自私自利的人,才能为道德良心的演化开辟道路),都在提示我们一个问题,道德与人类本性是什么关系?依据进化论之优胜劣汰、适者生存来推论,无私利他作为普遍的道德法则是无法产生的;相反,多吃多占、剥削掠夺、损人利己之类的行为因为拥有更多的生存繁衍的机会,反而似乎是合乎人类本性的理所当然。这就是令人困惑的“利他悖论”!也许正因为如此,我们在很多权威教科书上看到了这样的“声明”:道德是人类社会所特有的!动物是没有道德的!不仅动物没有道德,而且人类的道德正是在改造、克服、战胜人类动物本性或生物本性的基础上发展而来的。近现代以来,在人文社会科学界占主导地位的人性假设就是人是有理性的自私自利的“经济人”,现代经济学、社会学、政治学、心理学、教育学等几乎所有社会学科,都是在这一人性假设的基础之上,建立起自己的理论大厦的。
那么,道德究竟是出于人的生物本性或者说是人的生物本性的自然结果,还是对人的生物本性的改造、克服和战胜呢?
对此,有两种截然不同的回答
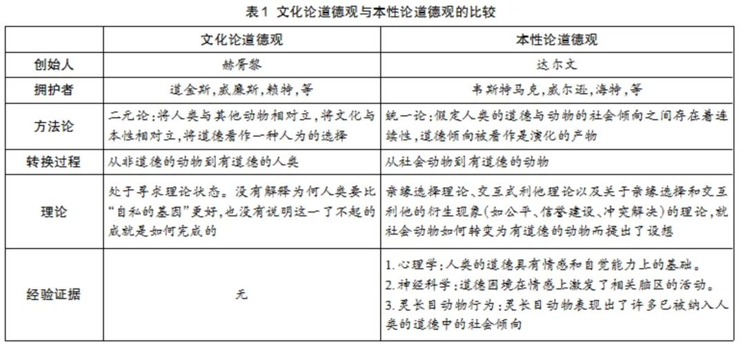
一种是本性论道德观,以达尔文和美国动物行为学家德瓦尔(FransdeWall)的道德演化论为科学代表,以中国的孟子等为哲学代表,认为人类与动物是在一个链条上,只是存在层次上的差异。达尔文的观点前已论述,就德瓦尔来说,他将人类的道德看成是从灵长目动物的社会性中演化出来的,或者说,人类具有自然的天生的道德倾向。“我们在社会中经常利用的互惠行为也许是我们本性中不可或缺的一部分:它是我们的本能。我们无须运用推理得出好人有好报这样的结论,我们也无须接受这样的教育,以违背我们更好的判断力。它只会在我们内心扎根并随着我们的成长而慢慢发展,这是无法消除的禀性,是通过教育得以培养还是没有受到教育的开化,完全看情况而定。为什么?因为自然选择已经选中了它,让我们从群体生活中获得更多利益。”[8](p52)
另一种是文化论道德观,以赫胥黎(ThomasHenryHuxley)、道金斯(RichardDawkins)为科学代表,哲学代表不计其数,如荀子、霍布斯(ThomasHebbes)、李泽厚以及一大批自称马克思主义者的伦理学家等。这种理论认为,人的本性是自私的,道德是对人性的改造。在内心深处,我们并没有真正的道德。说到底,道德只不过是一种“文化涂层”,一层薄薄的装饰面板,正是这层涂层或面板掩盖了我们原本自私和野蛮的本性。这种道德观被德瓦尔形象地称之为“饰面理论”。道金斯说:“我们以及其他一切动物都是各自的基因所创造的机器。……成功基因的一个突出特性就是其无情的自私性。这种基因的自私性通常会导致个体行为的自私性。”[9](p3)他认为,道德来自教育,而不是人的生物本性。他说:“如果你也和我一样希望为了共同的利益,建立一个人与人之间慷慨大度、相互无私合作的社会,那你就不能指望从生物的本性中获得什么助益。让我们设法通过教育把慷慨大度和利他主义灌输到人们头脑中去吧!因为我们生来就是自私的。”[9](p4)如此说来,在道金斯所说的人类本性(自私的基因)与人类道德之间,出现了明显的断裂。人类本性是一回事,人类道德是另一回事。这就是文化论道德观的核心论点。
本性论道德观与文化论道德观的比较参见表1。[7](p29-30)

这两种道德观究竟谁站在真理的一边?
文化论道德观因为坚持道德是对人类本性的克服和改造,二者之间存在断裂现象,因而没有任何一位文化道德论者赞同道德源自人类生物或动物本性,当然也就无法说清道德产生于人类生物或动物本性的具体过程。这个问题,我们只有考察德瓦尔通过研究黑猩猩所描绘的道德演化过程才能找到答案。
首先,动物个体之间存在普遍的情绪感染现象,这是道德最深层次的情感心理基础,也是道德演化的基点。所谓情绪感染,是指一个个体的情感状态在另一个个体中引发出一种与之相一致或密切相关的情感状态。情绪感染在动物有或者没有自我与他者意识的情况下均可以产生,因而广泛存在于无论有无自我与他者意识的许多动物中,如一个被惩罚或被拒绝的猕猴婴儿的尖叫常常会使得其他猕猴婴儿靠近它、拥抱它,或者爬骑在它身上。[7](导读p2-3)
其次,在情绪感染的基础上发展出拟他性同心。所谓“拟他”,即把自己拟想成他者;所谓“同心”,即在一定程度上产生了与他者同样的心理活动,或者说是换位思考。拟他是过程,同心是结果。情绪感染在许多物种中都很常见;拟他性同心现象则只在某些类人猿中才可观察到。
再次,情感回应是人类道德的“基石”。尽管人类的道德行为比任何非人动物的道德行为都要复杂,但在德瓦尔看来,它与非人动物的行为是相连续的——就像黑猩猩们的同情要比其他动物的情绪感染复杂得多,但它们之间是具有连续性的。“我们外在的有道德的自我是与层层嵌套的一系列内在的‘前人类的自我’相连续的。从最外面最大的‘娃娃’一直到最里面最小的‘娃娃’,这些自我都一样是‘性本善’的。”[7](导论p5)
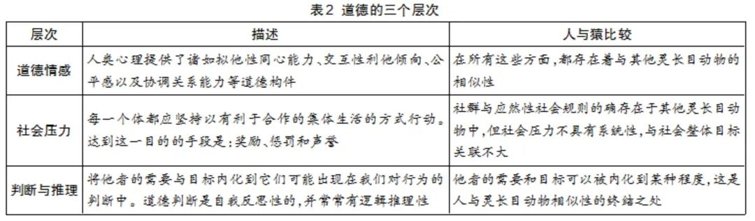
最后,人类道德有三个层次,第一个层次是道德的心理基础,即道德情感;第二个层次是道德的社会性,即社会压力(实为社会合作——笔者注);第三个层次是道德的认知基础,即判断与推理。它们构成了道德的“金字塔”模型。(表2)

在道德的“金字塔”上,人类与其他灵长类动物是什么关系?德瓦尔指出:“道德的第一层次是道德情感或道德的心理构件的层次,包括拟他性同心与交互式利他,也包括报应或报答、解决冲突以及公平感,所有这一切都已经在其他灵长目动物中被发现并记录在案。”[7](p142-143)道德的第二个层次,“即努力促成共同目标并支持已经约定的社会规则”。[7](p144)在这个层次,黑猩猩群体中存在着大量的调停行为;“猿及其他高度社会化的动物是能够发展出应然性的社会规则的。”[7](p146)道德的第三个层次,即道德判断与道德推理。“到了这一步,人类与其他动物的可比性的确已经很少了。”“我们人类是唯一会为了我们为何思考我们所思考的东西而忧心的动物。”[7](p147)“这一层次的道德是人类所独有的。”[7](p148)
回到我们关注的问题——道德从何而来?道德是否为人类所独有?动物有没有道德?道德是否出自人类本性?德瓦尔用道德的“金字塔”模型,清晰地说明了这些问题:
第一,道德是社会性动物在顺应社会本能的基础上发展起来的,经历了个体间的情绪感染、拟他性同情心和交互式回报等发展过程。
第二,动物是有道德的,当然是低层次的道德,即第一个层次和第二个层次的道德,但没有第三个层次的道德。
第三,人类完全具备三个层次的道德,人类的道德高于动物的道德。
第四,人类的道德源于但高于动物的道德,至少与动物的道德存在着难以割断的联系。德瓦尔用“金字塔”来形容道德发展的程度和范畴,声称“动物占据了道德之塔的几个楼层”。“忽视人类与其他灵长目动物的共同点、否认人类道德的演化根源,就像是在到达塔顶时宣称这个塔顶与建筑的其余部分是不相干的,珍贵的‘塔’概念应该专门用来指塔尖。”[7](p155)
第五,如果我们无法否认上述四点,那么,我们不得不承认:人类的道德出自人类生物或动物本性,而并不是对人类本性的克服、改造和战胜!
三、道德起源与人类尊严
自达尔文创立生物演化学说以来,有一个问题相伴而生,挥之不去,那就是人类的尊严何在?依据为何?一方面,人是由猿演化而来的思想逐步获得认同;另一方面,努力将人与猿、人与动物明确划界,认为二者之间存在着不可逾越的鸿沟,也不乏其人。对此,有学者做了精辟概括:“千百年来,人们都被告知:人与其他动物是根本不同的,它们只是没有理性的‘野蛮的’兽类,而我们则有点像是下凡的天使。……人是有艺术才能的,而猿不是;人是工具制造者,而猿不是;人有语言,而猿没有;人是政治的动物,而猿不是。”[10](p79)人是有文化的动物,而猿不是;人是有道德的动物,而猿不是。如此努力地将人、猿划线,其潜台词和不言自明的意义,就是为了说明人类享有其他动物高不可攀的尊严地位,正如不时有人指责达尔文的进化论把人降低一样。
然而,“德瓦尔以大量事实证明:猿类也有理性、语言和文化,也制造和使用工具,也搞政治,也能创作具有一定形式美的艺术品,也有道德意识和准则,因而,理性论、工具论、语言论、政治论、艺术论、文化论和道德论的人猿或人兽界线论是不能成立的。人与其他猿在各方面都只有程度的差异而没有性能种类上的不同,人是与其他猿相比各有长短又在某些方面具有明显优势的潘属猿中的裸猿。”[10](p79)就我们这里特别关注的道德论而言,哲学家赵汀阳言简意赅地表示:“人的道德只是结构复杂,却未必比野兽高明。”[11](p37)如此一来,人类的尊严地位似乎岌岌可危!
近现代以来,社会科学、人文学科对人的认识或假设,除了“经济人”之外,还有“理性人”“社会人”。它们各自在有所超越的同时,又存在无法克服的局限:“理性人”无法说明最高的理性(人类尊严所系)从何而来;“经济人”无法说明自私自利的人为什么会无私利他,为什么会走出“囚徒困境”而开展合作;“社会人”则无法面对这一事实,即人一出生并非白板,婴儿天生就有道德感,就有是非判断,也就是说人的知识、见识、智慧不是全部来自社会。“理性人”“经济人”“社会人”之所以碰壁,核心问题在于无法解释从动物到人、从低于人的动物到作为高级动物的人的发展链条,在人与动物、低级认识与高级认识、低阶道德与高阶道德之间,划出了一条无法逾越的巨大鸿沟。如何填平这条鸿沟?达尔文、博姆、德瓦尔等人的研究做出了努力。他们用清晰的生物演化链条、大量的考古材料,以及活生生的早期人类生活方式和动物的社会行为,既确证了人与动物之间无法割断的联系,也标示了人与动物之间的差异。这是说得清来处的人类尊严,或者说他们把人类的尊严建立在无可辩驳的科学基础之上,尽管不像意志自由、绝对命令之类的观念令人激动、令人向往。
那么,德瓦尔的研究是最后和最高的真理吗?答案当然是否定的!尽管德瓦尔目前是国际动物行为学界最顶尖、最有影响的学者,他的研究结论和理论立场极大地挑战并颠覆了传统的人猿界线论、人兽界线论,然而,他的研究同样面临着挑战和质疑。美国生物哲学家基切尔(PhilipKitcher)“质疑德瓦尔关于‘道德是从动物的社会本性中演化出来’的相关论证太模糊,并且在论述以同情为核心的道德行为时,忽视了心理上利他行为的复杂性和多样性”。[12](p17)类似的质疑和批评不无道理。综合已有的研究成果来看,德瓦尔(和达尔文)强调人类与动物的连续性,这当然是有科学依据的可靠之论,但他确实忽视了第一层次、第二层次灵长类动物与人类的道德之间的巨大差异性,他强调二者之间的相似性,但相似并不是相等。尽管人类与灵长类动物都有拟他性同情心,但人有羞耻感,会脸红(博姆所强调的),而灵长类动物则没有。就社会性认知来讲,灵长类动物只能达到二度意向性,但是人可以达到五度意向性。就一般性认知能力来讲,人有丰富的想象能力,能够换位思考,还有发达的符号性认知能力,而没有证据表明灵长类动物有这些能力。由此看来,在生物演化发展中寻求道德的起源,探究人类的尊严,还有未尽的路要走。
参考文献:
[1][美]戴维·谢弗,等.发展心理学[M].邹泓,等,译.北京:中国轻工业出版社,2015.
[2][美]克里斯托弗·博姆.道德的起源——美德、利他、羞耻的演化[M].贾拥民,傅瑞蓉,译.杭州:浙江大学出版社,2015.
[3]万俊人,等.伦理学[M].北京:高等教育出版社,2012.
[4][英]达尔文.人类的由来(上)[M].潘光旦,胡寿文,译.北京:商务印书馆,2017.
[5][英]达尔文.人类的由来(下)[M].潘光旦,胡寿文,译.北京:商务印书馆,2017.
[6][美]乔纳森·海特.正义之心[M].舒明月,胡晓旭,译.杭州:浙江人民出版社,2014.
[7][美]弗朗斯·德瓦尔,等.灵长目与哲学家:道德是怎样演化出来的?[M].赵芊里,译.上海:上海科技教育出版社,2013.
[8][英]马特·里德利.美德的起源——人类本能与协作的进化[M].吴礼敬,译.北京:机械工业出版社,2015.
[9][英]理查德·道金斯.自私的基因[M].卢允中,等,译.北京:中信出版社,2013.
[10]赵芊里.德瓦尔论七种人猿界线说及人在动物界的地位[J].自然辩证法通讯,2012,(7).
[11]赵汀阳.纪念老师李泽厚[J].读书,2022,(1).
[12]张秋芝.德瓦尔的道德起源观研究[J].当代中国价值观研究,2016,(5).