
编者按:湖北省少年儿童组织与思想意识教育研究中心成立于2015年,2017年成为团中央授牌的首家全国少先队研究基地。自2018年起,基地每年摘编1期少儿组织与教育研究的文章,目前已至第3期。“少儿组织与教育研究文摘”栏目,将陆续推出,以飨读者。
目录:


作者简介
何玲:中央团校青年发展战略研究院
陈辉:中国青年政治学院青少年工作系
李瑞敏:中国青年政治学院青少年工作系
原文刊载于《少年儿童研究》2020年第4期
摘 要:通过对70年来历届全国少先队工作会议及代表大会文件,与少先队发展相关的国家和部委政策文件、新闻报道、研究报告等195篇文献进行文本分析,从少先队的政治性、儿童性、教育性出发,分析70年来少先队的发展历程发现:在政治上,少先队始终围绕为社会主义事业培养合格的建设者和可靠接班人的根本政治任务,解决“为谁培养人”的问题;在儿童性上,紧抓“五爱”教育,培养儿童对党和国家、社会主义的朴素感情,同时主动适应时代变化,积极探索儿童成长规律,不断发展和完善儿童全面发展的各项具体指标,体现了鲜明的时代特征和“以人为本”的儿童观,解决了“培养什么样的人”的问题;在教育性上,全面贯彻党的路线方针,紧紧围绕党和国家大局,开展丰富多彩的组织教育、实践教育、自主教育,发挥了少先队团结、教育和引导儿童的重要作用,解决了“怎样培养人”的问题。
关键词:少先队;70年;政治性;儿童性;教育性
1949年10月13日中国新民主主义青年团中央发布《关于建立少年儿童队的决议》,标志着中国少年儿童的统一组织正式诞生。1953年中国新民主主义青年团第二次全国代表大会通过《关于修改团章的报告》,将“中国少年儿童队”更名为“中国少年先锋队”(简称“少先队”)。
为了系统梳理少先队建队至今的发展和变革趋势,本文收集整理分析了70年来与少先队发展相关的重要政策文件、新闻报道、研究报告共195篇,其中包含历届少先队工作会议及代表大会文献91篇,历届国家领导人对少先队的题词寄语9份,国家、部委的政策文件17份,新闻报道23篇,研究报告55份。本文将分别从少先队的政治性、儿童性、教育性1回顾分析少先队如何解决“为谁培养人”“培养什么样的人”“怎样培养人”的问题。
一、始终坚持为社会主义事业培养合格的建设者和可靠接班人的政治方向
中国少先队有着光荣的革命传统,自中国共产党创立少先队之日起,少先队就具有与生俱来的政治属性。可以说,政治性是少先队最本质的组织属性,是党和人民事业得以薪火相传的重要保障。
1.历届党和国家领导人题词寄语
分析历届党和国家的领导人对少先队、少年儿童的题词寄语,可以发现:党和国家领导人从社会主义事业后继有人的政治战略高度出发,高度重视少先队的政治作用和价值,始终把少先队作为为社会主义事业培养合格的建设者和可靠接班人的重要组织,赋予其重要的政治使命。
1949年9月,团中央创办《中国儿童》杂志,毛泽东在创刊号上题词“好好学习”;粉碎“四人帮”后,1979年,邓小平提出“革命的理想,共产主义的品德,要从小开始培养”;1989年,邓小平给少先队题词“培育有理想、有道德、有文化、有纪律的无产阶级革命事业接班人”;1994年,江泽民为“雏鹰行动”题词“自学、自理、自护、自强、自律,做社会主义事业的合格建设者和接班人”;2009年,胡锦涛在《致中国少年先锋队建队60周年的贺信》中指出,“要实现中华民族伟大复兴的宏伟目标,还需要一代又一代人长期艰苦奋斗。今天的预备队必将成为明天的生力军……时刻准备着为建设富强民主文明和谐的社会主义现代化国家贡献智慧和力量”;2013年,习近平总书记寄语少年儿童“从小就要立志向、有梦想,爱学习、爱劳动、爱祖国,德智体美全面发展,长大后做对祖国建设有用的人才”;2019年,习近平总书记致信祝贺少先队建队70周年,提出“少先队应该是少年儿童学习中国特色社会主义和共产主义的学校,应该是建设社会主义和共产主义的预备队”,少先队员要“从小学先锋、长大做先锋,努力成长为能够担当民族复兴大任的时代新人”。
可以看出,历届党和国家领导人高度重视“为谁培养人”的问题,从党和国家、民族的未来着想,提出少先队的作用是培养未来的“接班人”“建设者”“生力军”“有用的人才”“先锋”,在政治方向上,强调为“无产阶级革命事业”“社会主义事业”“中国特色社会主义”“共产主义”“中华民族伟大复兴”而培育人才,尽管在不同时代表述有所差异,但社会主义方向和为国家建设、民族复兴而奋斗的宗旨始终如一,代代相传。
2.历次少先队队章及工作会议
《中国少年先锋队章程》体现了党的教育方针和党对少年儿童工作的指示精神,是少先队工作实践经验的积淀,内涵十分丰富,是马克思主义中国化在少年儿童组织教育上的思想结晶。70年来我国少先队队章共经历8次修订,分析“少先队目的”的文本论述(见表1)可以发现:培养少年儿童成为“新中国优秀儿女”“共产主义建设者和保卫者”“共产主义的接班人”“社会主义现代化建设需要的合格人才,共产主义事业接班人”是少先队的根本目的。尽管在不同历史时期,国家所面临的主要矛盾和历史任务不同,对少年儿童培养目标的表述略有差异,但少先队为国家、为社会主义、为共产主义事业培养建设者和接班人的核心要义是一脉相承的,旗帜鲜明地回答了少先队“为谁培养人”的问题。
表1:历次《中国少年先锋队章程》关于“少先队目的”的论述

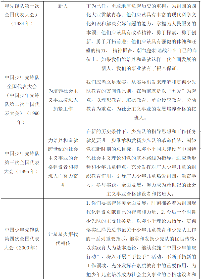
少代会主题工作报告强调了少先队工作需遵循的方针和原则,能够反映不同时期少先队工作的主要方向和工作内容。70年来,我国共召开了13次与少先队工作有关的全国性会议(工作会议7次,少代会6次)。分析历次工作报告的主题(见表2),发现除了第一次(“培养教育新的一代”)和第三次(“为少年先锋队工作的蓬勃开展而斗争”)没有明确的指向性外,在其余11次工作报告主题中,涉及“共产主义/社会主义/党”(1953年、1960年、1962年、1984年、1990年、1995年、2000年)的有7次,占64 % ;涉及“国家建设/民族复兴”(1979年、2005年)和既包含“共产主义/社会主义/党”又包含“国家建设/民族复兴”(2010年、2015年)的均为2次,各占18 % 。从中可以看出,历次少代会的主题紧密围绕社会主义/共产主义的方向和国家建设、民族复兴的命题,在2000年以前更多强调的是社会主义/共产主义的方向。1979年(“为培养朝气蓬勃的四化建设预备队而奋斗”)的少代会是特定历史时期“四化建设”的动员会;2005年少代会主题“引导少年儿童为实现中华民族伟大复兴做好全面准备”顺应我国全面进入建设小康社会,加快推进社会主义现代化建设的新的发展阶段,将“中华民族伟大复兴”提上了日程;2010年(“高举队旗跟党走为中华民族伟大复兴的理想勇敢前进”)和2015年的主题(“听党的话跟党走为实现中华民族伟大复兴的中国梦时刻准备着”)将“中华民族伟大复兴”与“党的领导”深度融合,表达出两者政治性的高度统一。
分析13次大会报告里关于“培养目标”的论述发现,无论是建队初期或是改革开放时期,还是中国特色社会主义新时代,“为社会主义事业培养合格的建设者和可靠接班人”一直是少先队工作的宗旨,在不同的时期分别表述为“新中国艰巨建设工作的后备军”“社会主义、共产主义事业坚强的预备队、接班人”“社会主义事业发展合格的接班人”“中国特色社会主义事业合格建设者和接班人”等。这些表述都旗帜鲜明地强调“要具有明确的政治方向”,才能“担负起共产主义的艰巨任务”,才能“胜任地从老一代手中接过革命的红旗”,保证星星火炬代代相传。为了达到以上培养目标,强调要“以共产主义精神教育少年儿童”“培养儿童的集体主义思想和感情”“立定为共产主义和祖国的伟大事业而奋斗的志向”,处处凸显少先队的政治属性。
表2:历次全国少先队工作会议及代表大会报告主题与培养目标



3.少先队政治性的组织保证
“始终听党的话、跟党走,让红领巾更加鲜艳”是少先队组织政治性的突出表现,也是政治性的重要保障。“少先队组织作为党领导的少年儿童群众组织、党和人民事业的预备队,肩负着重要责任”,为了保证少先队正确的政治方向,少先队组织从创立之日起就坚持党的领导,恪守党—团—队衔接的政治关系。“党是先锋队,团是生力军,少先队是预备队。”共青团组织作为党的助手和后备军,传递着少先队、共青团和中国共产党之间血脉相连的承继关系。70年来,少先队在组织关系上一直由中国共产党领导,并委托共青团直接领导。1953年在中国少年先锋队更名时,在团章中增加了“中国少年先锋组织”一章。1964年团章第七章“团同少年先锋队的关系”指出:“共青团领导少年先锋队以共产主义精神教育儿童,引导他们‘好好学习’,‘天天向上’,成为爱祖国、爱人民、爱劳动、爱科学、爱护公共财物和诚实、勇敢、活泼、团结的新一代。”1978年团章明确了政治带队、思想带队的指导思想。
继1959年胡耀邦第一次论述了党、团、队的关系之后,相关政策不断完善。2016年《共青团中央改革方案》明确指出要加强“党建带团建”,“以团带队”是团中央工作的重要内容。2017年《少先队改革方案》明确指出“加强和巩固中小学少先队和团队衔接工作”是一项重要的改革内容。2019年10月,习近平总书记致信祝贺中国少年先锋队建队70周年,指出“共青团要履行好全团带队职责,团结带领少先队牢记初心使命,始终听党的话、跟党走,让红领巾更加鲜艳!”目前,各种“党建带团建”“以团带队”“团队联动”活动模式和协作模式正在推行,引导少先队员明确政治方向,增强党—团—队相衔接的组织意识。
70年来,在党、团的正确领导下,少先队始终坚持正确的政治方向,实现了为社会主义事业培养合格的建设者和可靠接班人的政治任务和使命,为党和人民事业的薪火相传做出了重要贡献。
二、适应时代要求,以人为本,不断发展和完善“全面发展”的各项指标
在关于“培养什么样的人”的问题上,70年来,党和国家领导人、少先队一直在思考探索,不断发展和完善对少先队员的要求,体现了鲜明的时代特征。
1.历届党和国家领导人题词寄语
少年队既有政治性又有儿童性。在遵循为社会主义事业培养合格的建设者和可靠接班人的政治性的基础上,党和国家领导人从儿童发展的需要出发,结合时代特点,对少先队员提出要求、寄予希望。
少先队成立之时,郭沫若提出要将少先队员培育为“德智体兼全的新社会未来的主人”;少先队建队10周年,胡耀邦指出少先队员“第一应学习知识,第二应学习劳动,第三应学习为人民服务的共产主义精神”;粉碎“四人帮”后,1979年邓小平提出“转变社会风气要从少年儿童,从孩子抓起”,要求抓好青少年共产主义道德教育;1989年邓小平提出培育“有理想、有道德、有文化、有纪律”的“四有”新人;1994年江泽民提出“自学、自理、自护、自强、自律”,强调培养少先队员的自主性;2005年胡锦涛出席第五次全国少代会,寄语“勤奋学习,快乐生活,全面发展”;2009年胡锦涛在少先队建队60周年贺信中要求全体少先队员“牢记党和人民的重托,在德、智、体、美等方面全面发展,争当热爱祖国、理想远大的好少年,争当勤奋学习、追求上进的好少年,争当品德优良、团结友爱的好少年,争当体魄健康、活泼开朗的好少年”,即“四好”少年的培养要求;2015年习近平总书记寄语全国少年儿童“从小学习做人,从小学习立志,从小学习创造”;2019年10月,习近平总书记在少先队建队70周年贺信中要求新时代少先队员“热爱祖国,热爱人民,热爱中国共产党,树立远大理想,培养优良品德,勤奋学习知识,锻炼强健体魄,培养劳动精神,从小学先锋、长大做先锋”。
2.历次少先队队章及工作会议
分析少先队章程中关于“少先队目的”的论述(见表1)可以发现,在关于“培养什么样的人”的论述里,开展“五爱”(爱祖国、爱人民、爱劳动、爱科学、爱护公共财物)教育,培养少年儿童对党、国家、社会主义的朴素感情一直是其主旋律。同时,在突出政治性的前提下,不同历史时期的队章不断调整和丰富对少年儿童的具体希望(如创造精神、健壮、活泼、勇敢、诚实等)、具体要求(如少年儿童听党的话,努力学习,锻炼身体,参与实践,培养能力等),希望少年儿童成为“既有共产主义觉悟又有文化和科学知识的新人”“勤奋学习、追求上进”“品德优良、团结友爱”“体魄强健、活泼开朗”“献身人民、热爱科学、具有民主精神”“在学校里做一个好学生,在家庭中做一个好孩子,在社会上做一个好少年” “要从爱家乡、爱父母、爱老师、爱同学做起,培养报效祖国、奉献社会、服务人民的优良品德;要从爱劳动、爱动脑、勤动手、上好每一节课、完成好每一次作业做起,培养有知识、能实践、会创造的实际本领;要从坚持参加体育锻炼、养成良好的生活习惯、战胜每一个困难做起,培养健康的身体和心理素质” “胸怀祖国、放眼世界”。这些要求不仅涉及少年儿童的思想品格,还涉及身心健康(体魄、性格)和眼界;不仅涵盖学校、家庭和社会不同场域,还包括与父母、老师、同学等群体关系的处理。除此之外,队章自1990年开始增加“维护少年儿童的正当权益”的内容,这是对1990年我国签署联合国《儿童权利公约》的回应。与队章有关内容的不断调整和丰富相同,历次全国少先队工作会议对于少先队员“全面发展”的相关论述也在不断完善(见表3)。
表3:历次全国少先队工作会议中“全面发展”的相关论述


由此可见,对于“培养什么样的人”的问题,70年来少先队在强调政治性的前提下,以人为本,与时俱进,不断探索、发展和完善少年儿童“德、智、体、美、劳”全面发展的各项具体指标,体现出鲜明的时代特征。经过70年的沉淀,少先队形成了“树立远大理想,培养优良品德,勤奋学习知识,锻炼强健体魄,培养劳动精神,从小学先锋、长大做先锋,努力成长为能够担当民族复兴大任的时代新人”的培养目标,体现了政治性和儿童性的高度统一。
三、广泛团结教育少年儿童,发挥少先队组织独特的教育优势
少先队不是少数“先进”儿童的组织,而是把全体少年儿童“组织起来受教育”的机构,具有团结教育儿童的重要作用。这一点在历次少先队章程的“少先队目的”中得到充分体现:经历了早期“团结与教育”(1949年)、“团结和教育”(1954年)、“团结”(1958年)的探索,自1978年开始,“队的目的”的第一个词就是“团结教育”,此后一直沿用至今,充分体现了少先队的教育功能和作用。
从教育性上看,少先队不是少年儿童的游戏组织,而是一个具有教育职能的群众组织。如何突出少先队组织的教育特色?《关于深化少先队教育活动的若干意见》提出,“少先队是少年儿童自己的组织,有着特殊的组织形式和活动方式,要充分发挥少先队自身的特长”;关于少先队组织教育的意义,第三次全国少代会指出,“坚持少先队组织的教育作用,使之充满生机与活力,也是它充满感召力、凝聚力、向心力的内在原因”。
作为“少年儿童学习中国特色社会主义和共产主义的学校”,少先队教育有着鲜明的特色:在教学内容上,要求少先队员从小树立共产主义伟大理想,侧重于爱党爱国爱社会主义的教育,在少先队组织中传递党的指导思想、倡导社会主义核心价值观、推动少年儿童的政治社会化,培养“中国特色社会主义事业合格的建设者和可靠接班人”;在教育形式上,少先队更多通过组织教育、自主教育和实践教育开展教育活动。
1.开展少先队组织教育,促进少年儿童成长
少先队的组织教育是指教育者(如辅导员)通过少年儿童的正式组织(少先队),运用组织宗旨传递、组织标志与礼仪运用、组织内部建设、组织规范约束以及内部激励、舆论引导、骨干培养等方式,实现少先队组织的教育引导功能,推动少年儿童“顺利实现包括政治社会化在内的全面社会化”。
经过70年的努力,少先队组织的内部建设取得了长足的发展,工作机制逐步健全,工作条件不断优化。8次修订少先队章程,较好地传递了组织宗旨;3次制定少先队工作条例(1962年、1979年、2018年),成立全国少工委,完善了组织机构和规范约束;颁布《关于学校少先队工作几个具体问题的规定》(1979年)、设立专职辅导员,逐步建立一支专业化的队伍;颁布《全国优秀少年先锋队辅导员奖励条例(试行)》(1983年),逐步建立了组织内部激励机制。
多年来,少先队员们在集体中相互学习,共同进步,通过“今天我入队,争当好队员”、学习实践少先队的组织标志与礼仪运用、少先队员之间“说优点,讲不足”“手拉手、同进步”等,开展伙伴教育,培养集体观念、组织观念,提高了少先队员的组织意识和纪律性。少先队报刊转型升级,各级少先队组织网站、微信等新媒体建设显著加强;教育方式更加多样,从单一的儿童读物、报刊发展到童谣、歌曲、动漫、微电影等多种教育方式,充分发挥了舆论引导作用。全国范围“最美少年”“优秀少先队员”的选评,增加了少先队员的荣誉感,激励更多的少年儿童学习先进、学习先锋,提升了少先队员的归属感与少先队组织的吸引力、凝聚力和影响力。
2.开展自主教育,培育少年儿童独立自主的精神
“少先队员是少先队组织的主人”。在长期的工作中,少先队教育逐渐形成了符合少年儿童身心发展规律、年龄特点的教育内容和方式方法,通过自主教育,启发儿童的主动性、积极性、创造性。
自主教育把组织自上而下的教育和队员自下而上的学习积极性相结合。70年来我国一直鼓励少先队员“自主实践”,培养“自主意识”,锻炼“自主能力”,在形式上表现为“自主管理组织”“保持少年儿童自己的特点和言行,坚决杜绝成人化”;在具体的活动上表现为“自主建阵地”“自主搞活动”“自己选举队长”等,倡导少先队员在开展活动过程中“自主设计、组织、评价”。
1949年,少先队成立之初就提出“培养少年儿童最主要的是要善于启发他们的自觉、自尊和自爱”;在社会主义建设时期,少先队反对把少年儿童“当作生物的人”“动物”“瓶子”看待,而是“把少年儿童当作有自觉性、主动性的人看待”,开展了“为祖国学习”“一分钟的价值”等活动,让少先队员通过自主教育,主动学习先锋榜样,自觉努力读书;改革开放以后,少先队鼓励少先队员“树立主人翁思想”“从小关心国家大事”,举办了如“小主人在行动”“小骏马在腾飞”“为七五描星星”等活动,其中“雏鹰争章”通过自主教育,大大提高了少先队员的自主能力,增强了主人翁意识;在新世纪,除了继续推进“雏鹰争章”等少先队品牌活动,培育少先队员自学、自理、自护、自强、自律的能力,少先队活动不断发展创新,开展了诸多以少先队员为主体,连接学校、家庭和社会的特色活动,如“小小志愿者”“红领巾小百灵”“红领巾小书虫”“红领巾小创客”等实践活动,展现了新时期少年儿童独立自主的精神面貌。70年来,少先队活动鼓励队员自主设计、积极参与,摒弃包办代替的形式主义,努力克服成人化倾向,展现了少先队员积极主动、昂扬向上的精神风貌。
此外,少先队员“运用民主集中制原则”,设置少先队大、中队委员和小队长岗位,实行民主选举、定期轮换,建设少先队小骨干培训基地、红领巾理事会,畅通了少先队的决策渠道,充分实现在自己的组织里当家作主的权利,锻炼了自主能力和政治参与能力。可以说,少年儿童在自己的组织里实现了“自我认识,自我成长和自我超越”。
3.通过丰富多彩的特色实践活动,培养少年儿童的实践能力
建队70年来,少先队长期坚持实践育人的方式,注重“培养(少年儿童的)创新精神和实践能力”,鼓励在实践中促进少年儿童的成长。“少先队以体验教育为基本途径”,以少先队品牌活动为载体,在校园内外、家庭、社区等不同场域开展主题鲜明、生动活泼、独具特色的实践体验活动,全面提高少年儿童的综合素质。
70年以来,少先队通过实践教育,促进儿童的发展。在新中国成立初期开展的“小五年计划”“向雷锋同志学习”等活动中,少年儿童得到全面锻炼,与新中国一起快速成长。改革开放以后,少先队工作紧跟全国形势,围绕党中央提出的建设物质和精神文明的方针,发起了“五讲四美三热爱”“人人争戴新风尚小红花”“创造杯”等实践活动,促进了社会风气的转变。1995年,第三次全国少代会明确提出“广泛开展劳动实践教育,把马克思主义关于教育同生产劳动相结合的原理,通过劳动实践教育活动,贯彻在少年儿童的教育之中”。20世纪90年代推出“跨世纪中国少年雏鹰行动”“我们爱科学”等活动,鼓励少年儿童学习科学、发挥创造能力。2012年教育部颁发《关于加强中小学少先队活动的通知》,将“少先队活动作为国家规定的必修课”,把活动课融入到基础教育之中。进入新时代,少先队的实践教育活动与中华民族伟大复兴梦同频共振,增强了活动的针对性和丰富性,如开展旨在坚定少年儿童理想信念的“红领巾心向党”,了解中国社会主义国情的启蒙教育“红领巾相约中国梦”,贯彻社会主义核心价值观的“核心价值观记心中”,引导少年儿童关爱他人的“手拉手”等活动。同时,传诵经典、学习历史、铭记箴言等传统文化教育活动,增进民族团结的“民族团结代代传”,以及诸多集体教育、媒介素养教育的实践活动,都在各地广泛开展。通过这些实践活动,少年儿童接受锻炼和教育,既学习知识,掌握技能,增长才干,又获得体验,得到教育和启迪。正如《习近平致中国少年先锋队建队70周年的贺信》中的总结:“70年来,在党的领导下,少先队坚持组织教育、自主教育、实践教育相统一,为党和人民事业薪火相传做出重要贡献。”
综上所述,70年来,党和政府高度重视少先队事业的发展,少先队不忘初心,牢记为社会主义事业培养合格的建设者和可靠接班人的使命,始终保持政治坚定,成为少年儿童学习中国特色社会主义和共产主义的学校。在社会发展的历史长河里,少先队立足国情,不断自我完善和调整以适应社会的变革,通过70年的不懈努力,形成了完善的组织制度体系、独特有效的教育途径,极大地发挥了团结、教育和引导少年儿童的重要作用,为国家培养了一代又一代社会主义事业的合格建设者和可靠接班人,社会支持范围和社会影响力持续扩大,走出了一条具有鲜明中国特色的发展之路。