摘要 为探讨学校制度如何影响学生品德,本研究以制度情境观为理论基础,以民主化、道德化为作用机制,采用倾向性道德敏感性量表以及自编的学校制度情境量表、民主化量表、道德化认知量表、道德行为经验量表、假设情境—道德认知量表和假设情境—道德行为倾向量表对759名初中生进行调查。结果发现:(1)学校制度情境影响初中生道德;(2)学校制度情境的民主化程度和学生的道德化认知是学校制度情境影响学生品德的两个重要维度;(3)民主化程度对初中生道德行为影响更大,道德化认知对假设公平情境的认知影响更大;(4)学校制度情境对初中生道德行为的影响大于对道德认知、道德敏感性的影响;(5)无论是认知情境还是行为情境,学校制度情境的道德性越明显,对学生的品德影响越大。研究结果初步揭示了学校制度情境影响学生品德的心理机制,建议推进学校制度的民主化改革,加强学生的道德化认知教育。
关键词 制度育德;制度情境;道德化;民主化;学生品德
作者简介
张添翼/华中师范大学教育学院道德教育研究所讲师(武汉430079)
杜时忠/华中师范大学教育学院道德教育研究所教授(武汉430079)
连帅磊/长江大学教育学院讲师(荆州434023)
党的十八大提出把“立德树人”作为教育的根本任务,十九大进一步申明要对其加以落实。如何通过学校教育彰显道德并培养有道德的人,就成为当代教育实践工作者和理论工作者的一项重大课题。
从实践层面来看,学校生活是一种制度生活,学生品德是在学校制度的规范之下发展的。以人育德的方式固然重要,但实践经验表明,忽视学校制度建设的德育效果并不理想。以往学校教育只是把制度当作一种管理手段,忽视其教育价值;现在有所重视,却出现了新问题,如只是单纯增加学校制度的数量,以至于许多学校制度“侵入”学生的私人生活领域,育德效果也不甚理想。实践工作者对于如何提高学校制度的品质,提升制度育德的科学性,既怯于实践创新,也缺乏理论指导。
从理论层面来说,研究者早在1999年已开始思考制度对于学校德育的意义,提出“制度德育论”,并开展了持续性的研究,提出了制度育德“三步曲”,即制度资源观、制度过程观、制度生活观。[1]制度资源观强调制度是一种德育资源,而不只是管理手段。一方面,制度具有规则、规范,能够对儿童青少年的行为或认知产生影响;另一方面,制度具有价值、德性,能够引导或“位移于”儿童青少年的价值观、德性。制度过程观强调让学生参与学校制度的制定、执行、修订过程,通过“参与—认同”的机制,把文本的、静态的制度升华为行动的、动态的德育过程。制度生活观强调把制度化为生活方式,通过“民主—内化”的机制,形成稳定的制度生活文化,以此涵育个人道德。
提出制度育德“三步曲”的理论价值在于把不说话的制度纳入教育研究,从而拓展教育学的理论视野;其实践价值在于鼓励学校和教师提升制度意识,并指导学校和老师开展制度育德的尝试。不过,“三步曲”尚未完整揭示学校制度影响学生品德的过程与机制。具体表现为:第一,“制度本位”的制度育德,对“德”的承载者即学生究竟是如何认识、理解学校制度及其价值、规范的关注不够,因而难以切实把握制度对学生是否有影响、影响有多大。第二,理论抽象的制度育德,忽视了学生是生活于群体之中的个体,“悬置”了同伴生活、师生关系等人际互动以及其他环境因素对学生影响的讨论,因而难以全面把握制度是否通过中介性因素影响个体学生。第三,整体综合的制度育德,“规避”了品德发展机制的细节,从而难以回答制度影响的究竟是学生品德还是其他方面。[2]
还有研究者曾提出制度育人的“双通道”机制,即制度培育个体的机制和培育群体的机制。[3]问题在于,一是对“双通道”机制之间的相互作用认识不足,二是仍然笼统地分析制度育“人”,而非制度育“德”。除此之外,还有“德性位移”说[4]、制度环境观[5][6]、程序正义观[7]、制度生活观[8]、学生参与观[9][10]等观点,整体来看都未能超越“三步曲”的理论认识框架。
研究制度育德的作用机制,需要从教育学视角转向心理学视角。在《再论制度何以育德》一文中,我们提出了如下观点[11]:首先,制度育德应关注制度情境。制度情境指的是具有一定认知、情感和经验的个人,通过与具有规范意义的环境交互作用而生成的,促进主体发展以及客观环境生成的中介物。与自然情境相比,制度情境中蕴含着制度意义的规范。这确保了“制度”育德之价值建构的可能性。与制度相比,制度情境蕴含更多、更生动、更具体的要素(如时间、空间、活动、角色、社会关系等),且制度情境中的规范是否具有效用,取决于制度情境中各要素之间的相互作用。这确保了制度育德的“多要素”环境。与制度环境相比,制度情境需要个人内在要素(如个人的认知发展水平、人格特质、社会经验等)的参与才能生成,因而必然能作用于主体的发展。这确保了制度育德的“主体认知视角”。与制度生活相比,制度情境不止是一种可能的存在方式,而首先是一种现实的存在方式,是个体生成与发展的现实寓所。这确保了制度情境育德不仅是一种价值建构,还是一种必然的真实。
其次,从理论层面提出制度必然以制度情境为中介影响学生品德。其逻辑理由在于,情境具有本体意义,制度必须情境化才可能影响个人品德,而制度情境化的必然结果就是情境制度化。更为根本的是,制度成为了情境的一个背景,能够影响个体会经历哪些基本情境而不会经历哪些基本情境。
再次,制度情境影响学生品德的机制是道德化—民主化。就前者来说,相比于道德内化重点关注内化过程而未明确区分内化之物,道德化强调内化之物必须是“道德”,而非其他。依据特里尔(Turiel)等人提出的社会认知领域理论,道德化关注的是主体将客观情境判断为道德领域而非习俗领域、私人领域的程度。依据道德化机制,个体的品德发展是外在道德(即环境中的道德元素)与内在道德(即主体的道德情感、道德认知、道德经验等)相互作用的结果,二者缺一不可。就后者来说,依据杜威的教育民主观,民主化主要是指学生个体能够与其他学生、老师、学校管理者等进行充分自由的交流、沟通的程度,包括班内班外、校内校外。道德化限定了制度情境影响的道德性质,民主化制约着道德心理能否外化为道德行为,二者交叠,深化了对制度育德作用机制的理论认识。
在提出上述理论之后,尚未有相应的实证研究检验该理论是否成立。为此,我们提出了四个假设并进行了本研究。假设1:学校制度情境以其民主化程度和学生的道德化认知为中介影响学生在其中的道德行为经验。假设2:学校制度情境以其民主化程度和学生的道德化认知为中介影响学生对公平情境的认知。假设3:学校制度情境以其民主化程度和学生的道德化认知为中介影响学生在公平情境中的行为倾向。假设4:学校制度情境以其民主化程度和学生的道德化认知为中介影响学生的倾向性道德敏感性。
(一)被试
本研究采用分层整群抽样选取被试。具体做法是在武汉市选取3个区,在每个区选取2所初中,每所初中选择初一、初二两个年级,每个年级各随机选取2个班,每个班全体学生作答。总计6所学校24个教学班759名初中生参加并有效完成全部问卷(见表1)。

(二)程序
出于实施上的便利,避免使用专业术语,本调查以“学校制度情境调查问卷”为题进行,并且得到了区教育局、区教研院和6所学校相关负责人的协助。
主试均为部属师范大学教育学专业的老师或研究生,共20人。在调查前一天,对全部主试进行培训。调查当天,在征得学校领导和学生本人知情同意后,以班级为单位进行团体施测。每班配备1—2名主试。主试向被试详细讲解指导语和例题。在指导语中说明本次调查的目的,并强调本调查不记名、答案无对错之分,要求被试根据自己的实际情况独立作答。被试完成问卷约需25分钟。
(三)工具
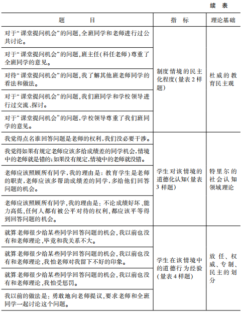
学生问卷的组成包括卷前说明、基本信息、5个制度情境,以及7份量表。量表的呈现结构是:首先描述5个制度情境,其次依据若干理论在每个情境之中纵向设置若干问题,依次反映制度情境契合学校真实情境的程度(自变量)、制度情境的民主化程度(中介—机制变量)、学生对该情境的道德化认知(中介—机制变量),以及学生在该情境中的道德行为经验(中介—因变量)(样题见表2)。横向上,5个情境下测量同一指标的所有题目共同构成一个量表。最后,再设置倾向性道德敏感性(如“我会为自己没有维护正义感到惭愧”)、假设情境—道德认知(如“如果学校规定男生必须寸头、女生必须齐耳短发,我觉得无所谓”)、假设情境—道德行为倾向(如“如果学校对某个同学做出了不当的处罚,我不敢说什么”)等3个独立的量表作为因变量。运用专家判断法对各量表做内容效度分析,结果良好。
表2 学校制度情境及量表1—4样题


1. 学校制度情境量表
采用自编的学校制度情境量表对被试进行学校制度情境契合度调查。量表共包括10个项目,均采用“很不符合”“不太符合”“一般”“比较符合”“很符合”5级评分,所有项目得分相加之后的平均分即为该量表的平均分。分数越高,表明学校制度情境的德育意义越积极。该量表的Cronbach α系数为0.74。
2. 民主化量表
采用自编的民主化量表对被试进行学校制度情境民主化程度调查。该量表共包括25个项目,均采用“很不符合”“不太符合”“一般”“比较符合”“很符合”5级评分,所有项目得分相加之后的平均分即为该量表的平均分。分数越高,表明学校制度情境的民主化程度越高。该量表的Cronbach α系数为0. 96。
3. 道德化量表
采用自编的道德化量表对被试进行学校制度情境道德化认知调查。该量表共包括20个项目,均采用“很不符合”“不太符合”“一般”“比较符合”“很符合”5级评分,所有项目得分相加之后的平均分即为该量表的平均分。分数越高,表明学生越把学校制度情境判断为道德情境。该量表的Cronbach α系数为0.75。
4. 道德行为经验量表
道德行为经验是指行为主体在已经验的情境中经过一系列的心理过程而表现(选择)的有道德意义且影响后续经验的行为。采用自编的道德行为经验量表对被试进行现实学校制度情境中的道德行为经验调查。该量表共包括20个项目,均采用“很不符合”“不太符合”“一般”“比较符合”“很符合”5级评分,所有项目得分相加之后的平均分即为该量表的平均分。分数越高,表明学生道德的行为经验越多。该量表的Cronbach α系数为0.92。
5. 倾向性道德敏感性量表
倾向性道德敏感性是国内道德心理学者郑信军在道德敏感性基础上提出的。根据道德心理学家莱斯特(Rest)等人的认识,道德敏感性承担对情境的领悟和解释,是对情境中道德元素的察觉以及对各种可能行为如何影响当事人的意识,即敏感地认识到“这是个道德问题”。[12]郑信军对其做了心理倾向和心理能力两成分的区分,把建立在道德价值优先的态度基础上的反应倾向性,称为倾向性道德敏感性。[13]本研究采用郑信军编制的倾向性道德敏感性量表(未调整),共28个题目,均采用“完全反对”“不大同意”“少许同意”“有些同意”“基本同意”“完全同意”6级评分,所有项目得分相加之后的平均分即为该量表的平均分。分数越高,表明学生道德敏感性越高。该量表的Cronbach α系数为0.90。
6. 假设情境—道德认知量表
采用自编的假设情境—道德认知量表,包括假设潜道德情境认知和假设公平情境认知2个因子,共8个题目,均采用“很不符合”“不太符合”“一般”“比较符合”“很符合”5级评分。2个因子单独计分,因子内所有项目得分相加之后的平均分即为该因子的平均分。分数越高,表明学生对该情境的道德化认知倾向越高。潜道德情境认知的Cronbach α系数为0.80,公平情境认知的Cronbach α系数为0.77。
7. 假设情境—道德行为倾向量表
采用自编的假设情境—道德行为倾向量表,包括假设潜道德情境行为倾向和假设公平情境行为倾向2个因子,共8个题目,均采用“很不符合”“不太符合”“一般”“比较符合”“很符合”5级评分。2个因子单独计分,因子内所有项目得分相加之后的平均分即为该因子的平均分。分数越高,表明学生在该情境中的道德行为倾向越高。潜道德情境行为倾向的Cronbach α系数为0.75,公平情境行为倾向的Cronbach α系数为0.79。
(一)共同方法偏差的控制与检验
采用自我报告法收集数据可能导致共同方法偏差效应,因此,在数据收集过程中,根据相关研究的建议[14],本研究从程序方面进行了相应的控制,如采用匿名方式进行测查、部分条目使用反向题等。数据收集完成后,采用Harman单因子检验法进行了共同方法偏差的检验。结果表明,特征值大于1的因子共有28个,且第一个因子解释的变异量为16.69%,小于40%的临界标准,说明共同方法偏差不明显。
(二)各变量的均值、标准差及相关矩阵
相关分析表明,学校制度情境与民主化程度、道德化认知、道德行为经验、公平行为倾向之间呈现显著正相关,与道德敏感性、公平认知、潜道德行为倾向之间呈显著负相关(见表3)。


表3 各变量的平均数、标准差和相关系数
(三)中介模型验证分析
本研究采用方杰、张敏强和邱皓政推荐的中介效应检验新程序——偏差校正百分位Bootstrap法[15]及海耶斯(Hayes)编制的SPSS宏[16],将年级、性别、成绩、是否班干部作为控制变量,在被试群体中随机选取5000个样本对中介效应的95%置信区间进行估计,以分析民主化和道德化在学校制度情境中对初中生品德影响的中介作用。
1. 学校制度情境与道德行为经验:民主化与道德化认知的链式中介作用
在被试群体中,(1)学校制度情境显著正向预测道德行为经验(β=0.21, p<0.001)、道德化认知(β=0.14, p<0.001)和民主化程度(β=0.62, p<0.01);(2) 道德化认知显著正向预测民主化程度(β=0.17, p<0.001)和道德行为经验(β=0.42, p<0.001);(3) 民主化程度显著正向预测道德行为经验(β=0.31, p<0.001)(见表4)。
表4 被试群体中各变量间关系的回归分析
(结果变量:道德行为经验)

中介效应分析表明,道德化认知和民主化程度在学校制度情境对道德行为经验的影响中起中介作用,中介效应值为0.26,占总效应(0.47)的54.52%(见表5)。
表5 民主化、道德化对道德行为经验的链式中介效应分析

中介效应由以下3条路径产生的间接效应组成(见图1):其一,通过学校制度情境→道德化认知→道德行为经验的途径产生的中介效应,即间接效应1(0.06);其二,通过学校制度情境→道德化认知→民主化程度→道德行为经验的途径产生的中介效应,即间接效应2(0.01);其三,通过学校制度情境→民主化程度→道德行为经验的途径产生的中介效应,即间接效应3(0.19)。3个间接效应分别占总效应的12.75%、1.57%和40.2%(见表5)。各间接效应的Bootstrap 95%置信区间均不包含0,表明3个间接效应均达到显著水平。

图1 民主化和道德化对道德行为经验的链式中介作用示意图
2. 学校制度情境与假设公平情境中的认知:道德化、民主化的并列中介作用
在被试群体中,(1)学校制度情境显著预测公平认知(β=-0.17, p<0.001)、道德化认知(β=0.14, p<0.001)以及民主化程度(β=0.64, p<0.01);(2)道德化认知显著正向预测公平认知(β=0.52, p<0.001)(见表6)。
表6 被试群体中各变量间关系的回归分析
(结果变量:公平认知)

中介效应分析表明,道德化认知在学校制度情境对公平认知的影响中起中介作用,中介效应值为0.07,占总效应(-0.13)的54.33%(见表7、图2)。
表7 道德化与民主化对公平认知的中介效应分析

注:虚线表示间接效应不显著,下同。
图2 民主化和道德化对公平认知的链式中介作用示意图

3. 学校制度情境与假设公平情境中的行为倾向:民主化、道德化与道德行为经验的中介作用
在被试群体中,(1)学校制度情境显著正向预测道德化认知(β=0.14, p<0.05)、民主化程度(β=0.62, p<0.01)和道德行为经验(β=0.21, p<0.001);(2)道德化认知显著正向测民主化程度(β=0.17, p<0.01)和道德行为经验(β=0.42, p<0.001);(3)民主化程度显著正向测道德行为经验(β=0.31, p<0.001)和公平行为倾向(β=0.23, p<0.001);(4)道德行为经验显著正向预测公平行为倾向(β=0.55, p<0.001)(见表8)。
表8 被试群体中各变量间关系的回归分析
(结果变量:公平行为倾向)



中介效应分析表明,民主化程度、道德行为经验,以及道德化认知在学校制度情境对公平行为倾向的影响中起中介作用,中介效应值为0.41(见表9)。

中介效应由以下6条路径产生的间接效应组成(见图3):其一,通过学校制度情境→道德化认知→民主化程度→公平行为倾向的途径产生的中介效应,即间接效应2(0.01);其二,通过学校制度情境→道德化认知→道德行为经验→公平行为倾向的途径产生的中介效应,即间接效应3(0.03);其三,通过学校制度情境→道德化认知→民主化程度→道德行为经验→公平行为倾向的途径产生的中介效应,即间接效应4(0.004);其四,通过学校制度情境→民主化程度→公平行为倾向的途径产生的中介效应,即间接效应5(0.14);其五,通过学校制度情境→民主化程度→道德行为经验→公平行为倾向的途径产生的中介效应,即间接效应6(0.10);其六,通过学校制度情境→道德行为经验→公平行为倾向的途径产生的中介效应,即间接效应7(0.12)。6个间接效应分别占总效应的1.00%、7.50%、0.75%、27.50%、20.00%和22.50%(见表9)。各间接效应的Bootstrap 95%置信区间均不包含0,表明6个间接效应均达到显著水平。

图3 民主化和道德化对公平行为倾向的链式中介作用示意图
4. 学校制度情境与倾向性道德敏感性:民主化、道德化与道德行为经验的链式中介作用
在被试群体中,(1)学校制度情境显著负向预测道德敏感性(β=-0.21, p<0.001),显著正向预测道德化认知(β=0.14, p<0.001)、民主化程度(β=0.62, p<0.01)和道德行为经验(β=0.21, p<0.001);(2)道德化认知显著正向预测民主化程度(β=0.17, p<0.001)、道德行为经验(β=0.42, p<0.001)和道德敏感性(β=0.21, p<0.001);(3)民主化程度显著正向预测道德行为经验(β=0.31, p<0.001)和道德敏感性(β=0.09, p<0.05)(见表10)。
表10 被试群体中各变量间关系的回归分析
(结果变量:道德敏感性)

中介效应分析表明,道德化认知和民主化程度在学校制度情境对学生道德敏感性的影响中起中介作用,中介效应值为0.077,占总效应(-0.14)的55.96%(见表11)。
表11 民主化、道德化对道德敏感性的链式中介效应分析

中介效应由以下3条路径产生的间接效应组成(见图4):其一,通过学校制度情境→道德化认知→道德敏感性的途径产生的中介效应,即间接效应1(0.030);其二,通过学校制度情境→道德化认知→民主化程度→道德敏感性的途径产生的中介效应,即间接效应2(0.002);其三,通过学校制度情境→民主化程度→道德敏感性的途径产生的中介效应,即间接效应5(0.056)。三个间接效应分别占总效应的21.92%、1.59%和40.74%(见表11)。各间接效应的Bootstrap 95%置信区间均不包含0,表明三个间接效应均达到显著水平。

图4 民主化和道德化对道德敏感性的链式中介作用示意图
(一)讨论
1. 本研究初步验证了学校制度能够影响学生品德
本研究为制度育德的理论提供了学校层面的实证支撑,需要说明的是:
第一,本研究直接检验的是学校制度情境和学生品德之间的相关性,之所以得出“学校制度→学生品德”的因果关系结论,是基于“学校制度→制度情境→学生品德”这一因果链条。就前一个因果关系来说,本研究虽然没有直接测量学校制度及其影响,但在逻辑上学校制度是生成学校制度情境的必要条件,只有制度“进入”情境之中,制度情境才能生成。[17]就后一个因果关系来讲,一方面学校制度情境在时间上先存在,而后学生才在其中发生与之相应的道德心理与行为表现;另一方面先经验的学校制度情境及其中的心理和行为表现,会影响假设(后经验的)情境中的道德认知、情感和行为倾向。
第二,本研究直接检验的是学校制度情境的平均水平与学生品德的平均水平之间的相关性,而不是个体学生所意识的学校制度情境与其个人品德之间的相关性,后者依赖于质性研究。在理论上,这也引导我们进一步澄清,制度育德是在什么意义上立论的,即制度所要、所能提升的“德”究竟是所有人的平均道德水平,还是任意个人的道德水平。
第三,综合地看,学校制度情境对学生道德行为(道德行为经验、未表现的公平行为倾向)的影响大于对学生道德情感(道德敏感性)、道德认知(公平认知)的影响(见表12)。一种可能的解释是:道德化与民主化虽为学校制度情境的两个属性,构成学校制度情境育德的机制,但是二者的效应大小却有所不同。学校制度情境与民主化的相关程度要高于与道德化的相关程度。
表12 学校制度情境影响学生品德的基本情况

2. 本研究支持道德化和民主化是学校制度情境影响学生品德的重要机制
本研究将道德化、民主化纳入中介效应模型之中,通过“机制中介化”的方式,探讨二者在学校制度情境影响学生品德的过程中究竟是独立起作用,还是交互起作用。
第一,道德化与民主化既可能作为单独中介影响学生品德,也可能以链式中介的方式影响学生品德。中介分析表明:其一,学校制度情境不仅能够直接正向预测学生在其中的道德行为反应,还能通过民主化程度和道德化认知两个单独中介对学生品德产生影响,同时还可以以道德化认知→民主化程度的链式中介作用对学生品德产生影响。其二,学校制度情境不仅能够直接负向预测学生在公平情境中的认知,还能通过道德化认知的单独中介作用对学生在公平情境中的认知产生影响。与之相比,情境民主化的单独中介作用既不显著,也不与道德化认知构成链式中介发挥作用。其三,学校制度情境可以通过民主化的单独中介作用对学生在公平情境中的行为倾向产生影响。与之相比,道德化认知不能作为单独中介直接对学生在公平情境中的行为倾向发挥作用。其四,学校制度情境不仅能够直接负向预测道德敏感性,还能够通过民主化、道德化认知的单独中介作用产生影响,更可以通过二者的链式中介作用(道德化→民主化)产生影响。
道德化与民主化的链式中介作用表明,二者之间能够相互影响。与通过情境的民主化提升来增强道德化认知的作用相比,后者对前者的影响更大。也就是说,学生越是从道德的角度看待学校制度情境,越倾向于推进学校制度情境的民主化提升。可以说,这提供了一种以学生道德认知发展为中介推进学校民主改革的思路,有别于校长、教师直接进行学校、班级民主建设的思路。
第二,道德化与民主化对于学生品德不同方面影响的大小存在差异。研究发现,已经验的道德化认知对未经验的道德认知有显著影响,对未经验的道德行为倾向则影响较小;与之相比,情境民主化程度对道德行为影响更大,无论是在已经验还是未经验的学校制度情境中,而对道德认知与道德情感的影响则相对较小。这一结论印证了我们理论上的认识:“一方面,如果制度情境没有道德化,也即主体在认知意义上不把制度情境判断为道德情境,即使制度情境的民主化程度很高,主体得以发展的也不太可能是道德品质。另一方面,如果制度情境民主化程度不高,或者说主体认为专制性的因素影响更大,即使制度情境具有认知上的道德意义,主体也很难表现出具有道德勇气的行为选择。”[18]
第三,本研究发现道德经验更能影响个人品德,而不是影响其他品质。通过比较“学校制度情境—道德化认知—道德行为经验—假设公平情境中的认知与行为倾向”与“学校制度情境—道德化认知—道德行为经验—假设潜道德情境中的认知与行为倾向”两组研究结果,我们发现道德意义明显的学校制度情境更能影响其他具有显著道德意义的情境中的道德认知与道德行为倾向,而对道德意义不十分明显的情境中的认知与行为倾向影响较小。这恰好支持了道德化是学校制度情境育德机制的理论观点。
3. 本研究的不足与展望
第一,调查量表有待完善。本研究在量表结构与题目设计上主要以理论为基础,以情境为单位设计若干纵深式的题目,情境与题目以及题目与题目之间由于具有一定的逻辑关系,因而在表述上牺牲了一定的简洁性。
第二,发展性研究有待进行。无论是依据科尔伯格(Kohlberg)的道德认知发展阶段理论,还是特里尔等人的社会认知领域理论,道德认知都是处于发展之中的,具有不同的发展阶段。本研究指出道德化认知是学校制度情境影响学生品德的中介因素,这意味着儿童对学校制度情境的认知与行为反应可能会随着认知发展而变化。本研究未涉及学校制度情境育德的发展性,这是后续研究应该加强的。
第三,国家层面教育制度与教育政策影响学校制度情境以及个人品德的实证研究有待开展。虽然学校制度情境对学生品德有影响,但学校制度的自主性在当前教育体制中并不充分,还受更高层级教育制度与政策的影响。本研究暂时“悬置”了这一层级制度育德的研究,这应是后续研究的重要方向。
4. 研究的意义
本研究首次以量化研究方法检验制度德育论的理论观点。自制度德育论提出以来,囿于研究者的个人偏好与实证研究方法效度不足的局限,研究者主要以理论研究的方式回答“制度何以育德”这一问题,较少进行实证研究,更缺乏以理论检验为目的的量化研究。本研究正是在这一方面的探索。
本研究初步检验了民主化与道德化作为学校制度情境影响学生品德的重要机制,揭示了学校制度情境的这两个维度对学生品德不同要素影响的不同心理机制,深化了制度育德的研究。
基于本研究的结果,学校教育工作者应重视学校制度以及制度情境对学生品德的影响。一方面,应推进学校制度的民主化改革,鼓励学生主动、勇敢地参与到学校制度生活中;另一方面,要加强学生的道德化认知训练,从而使他们对学校制度情境有更深刻的认知,并以自下而上的方式推进学校制度情境的民主化改造,以促进学生品德发展。
(二)结论
1. 学校制度情境影响初中生道德。
2. 民主化和道德化是学校制度情境影响学生品德的重要机制。
3. 民主化对初中生道德行为影响更大,道德化对未经验的公平情境中的认知影响更大。
4. 学校制度情境对初中生道德行为的影响,大于对道德认知、道德敏感性的影响。
5. 无论是认知情境还是行为情境,学校制度情境的道德性越明显,对初中生的道德影响越大。
参考文献:
